
11月初,小壹智能年产220万套的宠物新工厂动工。奠基仪式在大桥镇开发区举行。
小壹智能创始人龚袁着深蓝色西服出席奠基仪式,一同出现的,还有小壹最有力支持者金鼎资本创始合伙人,以及扬州市政府副市长等人。
大桥镇,龚袁在这里租下第一家工厂,第一家自建厂也落到此地。
2016年,因为一个巧合,龚袁误打误撞进入宠物行业。而后,把自己扔到一线,找客户、观察消费者购买习惯、寻找新的商机。
2018年,国内市场传统宠物用品市场竞争变得紧俏,他断然转战海外、攻入智能宠物用品赛道。
当人类开始将某些动物视为生活伙伴,平等地注视另一种生命体的需求,并对、AI、5G等技术加以运用时,就有了智能宠物用品。
鸟枪换炮,龚袁一步步将小壹智能从最初仅有5名员工,生产设备要从朋友处“接盘”,做到了如今的模样。今天,小壹智能拳头产品智能猫砂盆,已经占到全球2%市场份额。
根据GlobalMarketInsights的最新研究报告,2022年,全球宠物技术市场价值约达50亿美元,预计2023年至2032年的复合年长率将超过15%,到2032年,宠物技术市场价值预计将超过350亿美元。
在养宠文化更为盛行的欧美国家,无论是市场容量、市场需求、监管等,都走在中国之前。北美、欧洲分别以46%和22%左右的市场份额,占据全球智能宠物用品的主要席位。
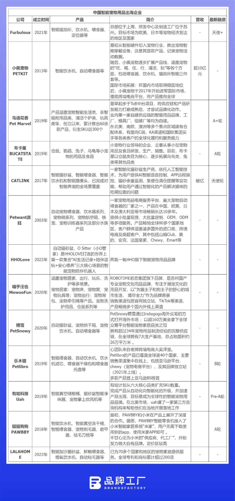
小壹智能之外,中国智能宠物用品企业涌向海外,一场未知的鏖战拉开序幕。
下场做智能宠物用品前,小壹智能是一家传统宠物用品制造企业。没有研发团队,做的是供应链的活儿——向、和等卖家,提供OEM/ODM服务。
非高知、草根、连续创业者,这是龚袁给自己的定位,“我当过两年兵,转业后做过一线工人、两年管理、五年销售。有了多年经验积累后开始创业,从百货商店到服装厂,2016年进军宠物行业,创建江苏二郎神塑业有限公司。”
龚袁进入宠物行业,更像是误打误撞。2016年,因一位朋友的国外宠物用球订单来不及做,龚袁投资设备、承接订单。带着4名员工,二郎神塑业就这样起步了。
谁料想刚做了两笔业务,订单突然断了。
为了让工厂生存下去,龚袁就跑到市区宠物商店找订单。他发现,当时最普通的一只宠物喂食碗,一家商店一年能卖2万多元。“如果找500家经销商,一年就能做到一千万元。宠物消费市场刚起步,到处是机会。”龚袁曾对媒体如此形容当时的宠物市场。
后来在送货给一位做宠物电商朋友时,他又发现,多数消费者会把宠物喂食盆和喂水盆组合起来买。
顺势,龚袁又推出一款兼顾喂食喂水产品。双碗设计,既方便清洗又方便加食;利用虹吸原理,宠物饮水后自动补水。2017年,这款产品成为爆款,全年实现销售475万元。
然而此时,国内宠物用品市场正变得拥挤。
据中商产业研究院数据,2017年,中国宠物数量预计达到2.5亿;受移动互联网驱使,涌现出(2017年下载量2068万次)、宠物说(1436万次)等一批互联网宠物APP,涵盖宠物社交、商城、医疗等领域。同时,宠物用品大类,已经开始向高端化、智能化方向发展。
于是就有了小壹智能。
2018年初,小壹智能成立。下半年,龚袁从格力等多家家电企业,请到一批技术研发设计师和电气工程师,研制电子元器件,从0到1构建产品体系。
“从公司成立开始,每过三个月,我们便会根据市场反馈,进行产品迭代和推出新品,累计已经开发出20多款产品。”
2020年10月,由小壹自主研发设计的智能猫砂盆上市。这也是全球智能宠物市场上,首款来自中国品牌商的智能猫砂盆。辅一推出,就成了国内外电商平台爆款。
“传统猫砂盆就是简单一个盆,没有其它任何功能,所有东西都要双手去操作。这款猫砂盆包含自动铲粪、紫外线消毒杀菌、除臭等功能,还能进行远程控制。如果你出差10天半个月不在家,它可以实现自动帮猫打扫、清理。”小壹智能副总经理王蕾介绍。
之后,团队又搭建了品牌独立站。2022年-2023年,小壹智能Elspet猫砂盆的用户数量达到1万名。到2023年,小壹智能跨境业务以每月50%的增长率激增,全年跨境销售达到了1.5亿元。
前端营销和渠道建设突飞猛进,产能跟不上一度成了让龚袁十分头疼的问题。
2024年春节期间,新订单络绎不绝,工厂智能猫砂盆日产量从300只增加到400只。生意红火,龚袁却越发急,他要团队在接下来一个月继续提产能,“要增加到500只左右,产能还是不太足,春节期间来自欧美的订单太多了。”
因此,年关一过,龚袁腾出手,又在大桥镇盖起第四家分厂,也是第一个自建厂房。
11月初,又一座新工厂动工,项目占地113亩,建筑面积约14万平方米,涵盖现代化厂房和配套设施,目标年产220万台(套)宠物智能产品,目标年销售额20亿元。
供应链码齐的同时,龚袁开始着眼To B生意。
尽管独立站仍是全年重点建设渠道,但2024年初,他第一次派出团队参加了广交会。摊位面积不大,往来者络绎,现场成交额达到300万人民币。团队直言,希望明年展位能更大一点,这样可以更好展现产品的科技感。
转眼一年,尽管入局者越来越多,但龚袁充满信心,他认为,智能猫砂盆是个大单品,国际市场前景广阔。
如今,小壹的智能猫砂盆已经占到国际市场2%。“如果能撬动其中的20%,公司年营收能达到140亿元。今年,我们的目标是4-5亿元。”
北美、欧洲分别以46%和22%左右的市场份额,占据全球智能宠物用品的主导地位。
北美智能宠物用品市场,主要包括智能喂养、智能清理、智能狗窝、智能监控、智能穿戴(包括智能狗链/项圈/定位器等)、智能玩具等。
根据研究,现阶段,产品性价比(物超所值)、用户口碑和使用更便捷且清洁能力更强的产品,是构成消费者购买智能猫砂盆的前三大因素。用户忠实度和其他更个性化需求,在消费者购买决策中的作用相对小。
从这个角度看,目前猫砂盆市场同类产品多、消费者选择性多,而整体易用性和清洁性的性能仍有优化空间。因此,仍处于争抢用户心智的早期阶段。
这就解释了小壹智能在前端制造和中端履约方面选择重资产投入的原因。通过自建厂、海外置仓等,增强对产研销全链路的把控能力,降低各项成本。
产品方面,小壹智能还与扬州市3D打印创新应用公共服务平台合作,开发全自动猫砂盆、宠物水碗等新产品。极大的缩短了产品研发周期,加快新产品迭代速度。
而另一大智能猫砂盆出海品牌,小佩宠物PETKIT,则选择了另一种打法。
小佩宠物主要通过卖配套耗材销售来带动利润。其智能硬件产品包括智能猫砂盆、感应式净味猫厕所、智能冷暖窝等产品,都有与之配套的耗材。以小佩的智能猫砂盆为例,其耗材包括专用猫砂、除臭小方、净化液、专用垃圾袋这四类辅助耗材产品。
小佩宠物创始人郭维学认为,耗材类产品可以拉动购买,因此SKU设置上,走的是耐用性产品和消耗品相结合的路线。“产品+耗材”的打法,既拓宽了盈利空间,又让其能保持更充足的现金流。
乐木骆Petlibro选择了类似的策略。其升级版One RFID自动猫粮喂食器,增加了轻型猫咪项圈。项圈材质为纺织品,可以单独购买。
通过宠物项圈上的RFID标签,确认宠物身份,而后打开碗盖准备食物。确保多宠家庭中,为单个宠物量身定制喂养计划,避免抢夺食物、过量食用等问题,还能实现特殊喂养。
项圈上的二维码还可将宠物与主人信息关联,防止走失。
当然,也不乏有靠性价比攻略市场的品牌。小佩宠物PETKIT和乐木骆Petlibro同款带1080P高清夜视摄像头的智能喂食器售价均为139.99美金。而同类产品售价仅有70美金左右。
此外,乐木骆Petlibro一款主打性价比的基础款智能喂食器产品,位于在亚马逊自动喂食器类目Best seller榜第一位,折后价69.99美金。
显然,直接诱因是产品同质化、打价格战。
智能宠物用品大类里,很多是中国原生产品,中国品牌作为首创,在某种程度上掌握这部分产品的定价权。
作为新兴行业、新兴品类,智能宠物用品的制造成本、研发成本仍处于较高水平,赛道内企业也多处于前期投入阶段。过早的价格战,不仅不利于市场教育,也将更多的新玩家关在了门外。
除此之外,“伪智能”也饱受诟病。比如,宠物智能喂食机经常出现卡粮、断网无法使用等问题,这些问题都表明部分宠物智能硬件产品,并未真正触及智能化,不仅无法满足养宠的基本诉求,还会给宠物主造成新的困扰。
当下的智能宠物用品赛道,恰似智能小家电的早期阶段。市场分散,当先发者率先抢占用户心智,形成品牌力后,被取代会变得非常困难。
抢跑,可能依旧会是接下来智能宠物用品赛道主旋律。